
The National Centre for Infectious Diseases (NCID) is a 330-bed purpose-built facility designed to strengthen Singapore’s capabilities in infectious disease management and prevention.
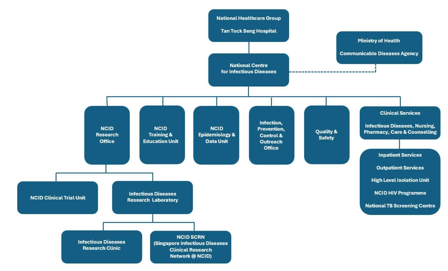
NCID houses clinical services, research, training and education, and community engagement under one overarching structure. It provides in- and outpatient clinical services, houses the nation's only high level isolation unit (HLIU) and surge capacity for outbreak responses. Under its care is also the NCID HIV Programme and the National TB Screening Centre. Its functional units comprise the NCID Research Office, Infectious Diseases Research Laboratory and Research Clinic, the NCID Data and Epidemiology Unit, the NCID Training and Education Unit, and the Infection Prevention, Control and Outreach Office of NCID (ICON). NCID works closely with the Communicable Disease Agency (CDA) and CDA units located at NCID include the National Public Health Laboratory (NPHL) and the CDA Research Laboratory (CRL).

Benchmarked to international standards and best practices for treatment and safety, NCID enhances Singapore’s ability to respond effectively to infectious outbreaks.
View the NCID Corporate Brochure here.